Pax s300 Store&Forward

Pax s300 Store&Forward

 

1. Introduction

Terminals can store transactions in Save-And-Forward (SAF) queue when the host is not available.
The Store and Forward feature--dependent on parameters that define when to store and when to upload transactions, as well as individual and combined transaction limits—communicates to the terminal to store transactions in a Store and Forward (SAF) queue when an internet connection is not available.
The terminal indicates to the POS when SAF mode accepts a transaction locally. The device stores the transactions locally until communication restores. Once the internet communication restores, based on SDK commands or BroadPOS TMS or PAXStore parameter configurations, the device forwards the transactions to the host/processor.

 

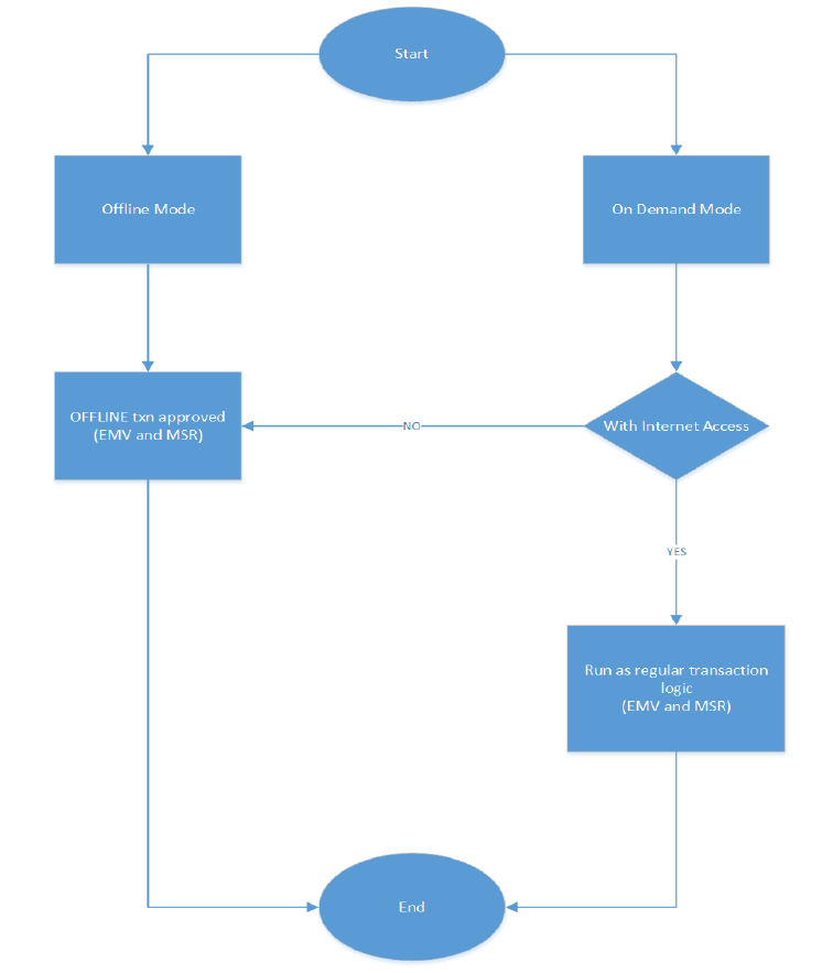
2. Store-And-Forward (SAF) Diagram

 

 

3. Support SAF in SDK


In order to access parameters and functions related to SAF, enable “Allow Store&Forward” on BroadPOS.


BroadPOS:

 

  1. Enable Store&Forward
  2. Set the SAF Mode (see below)

0- Stay Online: All transactions process online, regardless of the terminal’s internet connection.
1- Stay Offline: All transactions stay offline, regardless of the terminal’s internet connection.
2- Stay Offline Till Batch: All transactions stay offline, regardless of the terminal’s internet connection, until the batch closes. Once the batch closes, the terminal is not affected by the SAF feature and stays online.
3- Offline On Demand/Auto: Terminal automatically checks for an internet connection. If the terminal has an internet connection, terminal processes transactions online. However, if the terminal loses its internet connection, the terminal processes transactions offline and saves transactions in SAF database.

    3. Set the Max Number

▪ SAF max number of records.
▪ SAF only supports this max number of records.
▪ Once the number of records exceeds the max number, the SAF feature stops working.
▪ The default setting is 1000 in BroadPOS.

4. Total Ceiling Amount

▪ Total ceiling amount.
▪ Once the ceiling amount reaches this total, the SAF feature does not accept any additional SAF records.
▪ On BroadPOS, default value is 0.00, indicating no limit set.
▪ On PAXStore, default value is empty, indicating no limit set.

5. Ceiling Amount Per Card Type

▪ Once the per card type reaches this ceiling amount, SAF feature does not accept any additional SAF records.
▪ On BroadPOS, default values are 0.00, indicating no limit set.
▪ On PAXStore, default values are empty, indicating no limit set.

 

   6. HALO Per Card Type

▪ Once the amount reaches the per trans limit, the SAF feature does not accept any additional SAF records.
▪ Default is empty which means HALO amount validation does not start during SAF.
▪ On BroadPOS, default values are 0.00, indicating no limit set.
▪ On PAXStore, default values are empty, indicating no limit set.
Note: Total Ceiling Amount > Ceiling Amount Per Card Type > HALO Per Card Type.


  7. SAF Upload Mode

▪ 0- Upload before Batch
▪ If set to 0, all SAF transactions automatically upload when user does a batch close. Default is set to 0.
▪ By default, this field is “Upload before batch” on BroadPOS TMS.
▪ 1- Silent Auto Upload
▪ Terminal checks for SAF transactions periodically, based on the Auto Upload Interval Time.


  8. Auto Upload Interval Time

▪ Auto upload checking interval in unit of 100ms.
▪ By default, the field is empty, indicating time not set.
Delete SAF Confirmation
▪ 0- With confirmation Prompt (Default value)
▪ 1- Without confirmation Prompt
▪ Default in BroadPOS TMS field is “with Prompt.”

 

 

Current test setup:

2018-11-15_1611.png

 

    • Related Articles

    • PAX A35 (Credit/Debit Machine) Enabling Self Register

      This article guides you through how to enable Self-Register option in the Host Settings for PAX A35. To start, please open the payment application (TransIT or Rapid Connect) on your PAX A35. On the idle screen (blue background with PAX logo) press on ...
    • Offline Credit Card Mode (Store & Forward)

      This article describes Offline mode processing. When the internet is down, the PAX device will show a “Processing Online” message for about 10 to 15 seconds until it realizes it does not have network connectivity.  It will then proceed with the ...
    • Auto-Connect Recovery PAX S300 (LAN Connection)

                                                                        Auto-Connect Recovery PAX S300 (LAN Connection) We use this feature in order to secure a stable connection between POS Register and PAX S300 ( Credit/Debit Machine ) . The main ...
    • Enabling Multi-location Store Pickup

      In this article you will learn how to enable and set up Multi-location Store Pickup. First, navigate to back office Settings >> Delivery settings (direct link https://my.franpos.com/DeliverySettings ) In Delivery Settings, scroll down to Pickup ...
    • PAX A35 (Credit/Debit Machine) Setup & Connection with Franpos Register

      PAX A35 (Credit/Debit Machine) Setup & Connection with Franpos Register This article helps you learn how to setup PAX A35 with Franpos Register Please unbox and connect the Power Cable to PAX A35 . Power it ON. Please call Franpos Support at ...